Produktgruppeninformation
Begriffsdefinition
Als Kalk wird im allgemeinen Sprachgebrauch sowohl Kalkstein (CaCO3), als auch der daraus durch Brennen hergestellte Branntkalk (CaO) bzw. – im abgelöschten Zustand – das (Weiß-)Kalkhydrat (Ca(OH)2) bezeichnet.
Baukalke werden unterteilt in Luftkalke und hydraulisch erhärtende Kalke.
Wesentliche Bestandteile
Abbindefähige Baukalke betehen zum größten Teil aus CaO / Ca(OH)2. Nebenbestandteile sind MgO / Mg(OH)2, SiO2 (als Trass oder Kieselgur), Al2O3, Fe2O3.
Charakteristik
Kalk reagiert mit Wasser unter starker Wärmefreisetzung stark alkalisch.
Besonders wichtige Eigenschaft hinsichtlich Umwelt- und Gesundheitsrelevanz
Kalk führt aufgrund seiner Alkalität zu Verätzungen der Haut und der Augen!
Lieferzustand
- weißes bis graues Pulver
- i. d. R. in Säcken
Anwendungsbereiche (Besonderheiten)
- Kalkmörtel
- Kalkputz
- Kalksandsteine
- Bodenverfestigung
Die Baukalkarten unterscheiden sich grundsätzlich in den Rohstoffen und in den Anforderungen der Druckfestigkeit. Luftkalke werden nach ihrem (CaO + MgO)-Gehalt, hydraulische Kalke nach ihren Druckfestigkeiten klassifiziert (2 bis 5 N/mm² nach 28 Tagen am Normenmörtel).
| Baukalkart | Gewinnung aus | Farbe | Mindestdruckfestigkeit des Normenmörtels nach 28 Tagen: |
| Luftkalke werden mit Wasser "gelöscht", wobei Weißkalk besonders kräftig reagiert und sehr ergiebig ist. Sie ergeben bei einem hohen Wasseranspruch einen besonders geschmeidigen und gut verarbeitbaren Mörtel und erhärten nur durch Aufnahme von CO2 aus der Luft. | |||
| Weißkalk | reinem Kalkstein | weiß | keine Forderung |
| Dolomitkalk | dolomitischem Kalkstein | weiß bis hellgrau | keine Forderung |
| Hydraulisch erhärtende Kalke haben einen geringeren Wasseranspruch, sowie eine geringere Geschmeidigkeit als Luftkalke, sie erhärten auch unter Luftabschluss. Ihre Festigkeit ist höher. Nach Erhärtung ist eine Lagerung unter Wasser möglich. | |||
| Wasserkalkhydrat | mergeliger Kalkstein | hellgrau | 2,0 N/mm² |
| hydraulischer Kalk | Kalksteinmergel oder Kalkstein und Zusatz von latent hydraulischen Stoffen oder Vermischen von Luftkalken mit latent hydraulischen Stoffen | grau | 3,5 N/mm² |
| hochhydraulischer Kalk | wie hydraulischer Kalk, jedoch höherer Anteil an hydraulischen Bestandteilen | grau | 5,0 N/mm² |
Technisches
Baustoffklasse nach DIN 4102-1
A1 (nicht brennbar)
Färbung
weiß, grau
Technische Baubestimmung
Die allgemeinen Anforderungen an bauliche Anlagen und die Verwendung von Bauprodukten werden in den Landesbauordnungen geregelt. Bei Bedarf können diese allgemeinen Vorgaben durch Technische Baubestimmungen konkretisiert werden. Das Deutsche Institut für Bautechnik (DIBt) macht im Auftrag der Länder die Muster-Verwaltungsvorschrift Technische Baubestimmungen (MVV TB) bekannt, die als Grundlage für die Umsetzung in Landesrecht dient.
Weitere Informationen dazu bzw. produkt- und bauartspezifische Informationen siehe
→ DIBt / Informationsportal Bauprodukte und Bauarten
→ DIBt / Zulassungs- und Genehmigungsverzeichnisse
Technische Regeln (DIN, EN)
|
DIN EN 459 |
|
Baukalk |
|
-1 |
2010 |
Teil 1: Begriffe, Anforderungen und Konformitätskriterien |
|
-2 |
2010 |
Teil 2: Prüfverfahren |
|
-3 |
2011 |
Teil 3: Konformitätsbewertung |
Quellen
1 Wecobis-Version vor 06/2013
2Scholz/Hiese: Baustoffkenntnis; 17. Auflage, 2011; Werner Verlag (Wolters Kluwer Deutschland GmbH), Köln
Literaturtipps
TA Luft / Erste Allgemeine Verwaltungsvorschrift zum Bundes–Immissionsschutzgesetz
(Technische Anleitung zur Reinhaltung der Luft – TA Luft) Stand: 2002
(Download)
Kalmbach; Schmölling: Luftreinhaltung in Forschung und Praxis; 1990; Erich Schmidt Verlag; Berlin
Hansmann K.: Bundes-Immissionsschutzgesetz. 17. Auflage mit Erläuterungen; 1997; Nomos Verlagsgesellschaft; Baden Baden
Zwiener, G.; Mötzl, H.: Ökologisches Baustoff-Lexikon. 3. Auflage, 2006; C. F. Müller; Heidelberg
Kasser Ueli; Pöll Michael: Ökologische Bewertung mit Hilfe der Grauen Energie. Schriftenreihe Umwelt Nr. 307 Ökobilanzen; 1999; Bundesamt für Umwelt, Wald und Landschaft (BUWAL) (Hrsg.)
Henning; Kühl; Oelschläger; Philipp: Technologie der Bindebaustoffe. 1976; VEB Verlag für Bauwesen; Berlin
Schäffler H.; Baustoffkunde, 7. Aufl., S.79-91, 139-150, 211; Vogel Buchverlag; Würzburg
Scholz/Hiese: Baustoffkenntnis; 17. Auflage, 2011; Werner Verlag (Wolters Kluwer Deutschland GmbH), Köln
Umweltbundesamt: Stand der Technik zur Kalk-, Gips- und Magnesiaherstellung – Beschreibung von Anlagen in Österreich, Szednyj, I.; Branhuber, D.; 2007
Neroth G., Vollenschaar D.; Wendehorst Baustoffkunde,;Vieweg + Teubner Verlag, 27. Auflage, 2012
Härig, Günther, Klausen: Technologie der Baustoffe, 11. Auflage, 1992, Verlag C.F. Müller Karlsruhe
Rohstoffe / Ausgangsstoffe
Hauptbestandteile
Chemische Zusammensetzung handelsüblicher Baukalke
| Baukalk | CaO | MgO | CO2 | SO3 | SiO2 | Fe2O3 | Al2O3 |
SiO2 + |
| % | % | % | % | % | % | % | % | |
| Weißkalk | 94,0 | 0,3 | 3,0 | - | 1,2 | 0,2 | 0,5 | 1,9 |
| Wasserkalk | 82,63 | 0,89 | 1,55 | 0,14 | 8,75 | 0,89 | 2,95 | 12,68 |
| hydraulischer Kalk | 74,93 | 3,73 | 3,02 | 0,77 | 11,01 | 1,86 | 3,29 | 16,16 |
| Billerbecker Kalk | 52,66 | 0,82 | 10,41 | 0,84 | 32,74 | 1,59 | 2,53 | 36,86 |
| künstlicher hochhydraulicher Kalk | 50,18 | 3,32 | 12,09 | 1,78 | 18,84 | 0,85 | 6,01 | 25,70 |
| natürlicher hochhydraulischer Klak | 41,77 |
1,42 |
11,41 | 3,32 | 24,33 | 3,12 | 8,62 | 36,07 |
Quelle: J. STARK and B. WICHT: Zement und Kalk: Der Baustoff als Werkstoff. 1. Auflage, Birkhäuser Verlag, Berlin, (2000).
Rohstoffe für die Kalkherstellung sind Kalkstein (CaCO3), auch Dolomit (CaCO3 ∙ MgCO3), oder Kalkmergel (75 – 95% CaCO3), bzw. Mergel (40 - 75% CaCO3). Diese gehören zu den Sedimentgesteinen und sind überwiegend aus Ablagerungen von Organismen (z.B. Korallen) entstanden.
Umwelt- und Gesundheitsrelevanz
Gewinnung der Primärrohstoffe
Die Rohstoffe werden ausschließlich im Tagebau gefördert.
Die Gewinnung erfolgt im Großsprengverfahren. Anschließend erfolgt die Verladung des Gesteins mit Löffelbaggern oder Radschaufelladern auf Schwerlastwagen. Diese liefern das Gestein zu den Brechwerken.
Die Werke liegen in unmittelbarer Umgebung zu den Abbaustätten (kurze Transportwege).
Verfügbarkeit
Die Rohstoffe sind in Deutschland noch in ausreichendem Maße vorhanden (z. B. fränkischer und schwäbischer Jura, Eifel, Fichtelgebirge)
Verwendung von Recyclingmaterialien / Produktionsabfällen
Theoretisch ist die geschlossene Kreislaufführung von Kalkprodukten, wie Mörteln oder Putzen möglich; dies scheitert jedoch an den Verbundmaterialien bzw. an der aufwendigen Trennung des Putzes/Mörtels vom Untergrund. Deshalb werden bei der Herstellung von Kalkbindern keine Recyclingmaterialien verwendet.
Radioaktivität
In jedem Baumaterial aus mineralischen Rohstoffen ist ein natürlicher Anteil an Radionukliden enthalten. Dieser Anteil ist abhängig von der geologischen Herkunft und der Beschaffenheit des Materials.
Radionukleide können zu einer Strahlenexposition durch Gamma-Strahlung oder durch Inhalation von Radon-und seinen kurzlebigen Zerfallsprodukten erfolgen. Zum Schutz der Bevölkerung vor Strahlenbelastungen werden in Deutschland daher seit mehr als 40 Jahren Untersuchungen und Bewertungen der natürlichen Radioaktivität in Baumaterialien durchgeführt. In einer Studie des Bundesamts für Strahlenschutz (BfS) wurden in Deutschland keine Baumaterialien festgestellt, die zu einer erhöhten Strahlenexposition durch radioaktive Strahlung oder Radon in Räumen führen könnten. Bei den derzeit handelsüblichen Bauproduktgruppen sind daher aus der Sicht des Strahlenschutzes keine Einschränkungen erforderlich, siehe ausführliche BfS-Informationen zu natürlichen Radionukleiden in Baustoffen. Allerdings ist auch weiterhin die vorgegebene Beschränkung des Anteils an Reststoffen aus industriellen Prozessen wie z. B. Schlacken, Schlämme oder Stäube zu beachten.
Von den Rohstoffen, die für Kalkherstellung verwendet werden, kann in Einzelfällen eine geringe natürliche Strahlung ausgehen. Diese liegt im Schwankungsbereich der natürlichen Strahlung.
Herstellung
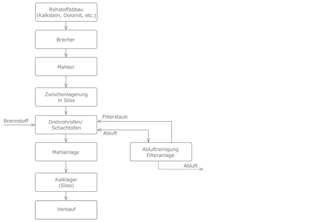
Prozesskette

Herstellungsprozess
Zuerst muss der gebrochene (dolomitische) Kalkstein bzw. Kalkmergel zerkleinert und gemahlen werden. Hierbei kommt es lokal zu erhöhten Lärm- und Staubemissionen, die aber meist durch Einhausungen etc. vermindert werden (übergangsweise MAK-Wert für Calciumoxid: 5 mg/m³).
Danach wird das Material unterhalb der Sintergrenze zwischen 1000 – 1300 °C gebrannt, wobei Kohlendioxid entweicht und Branntkalk entsteht (Branntkalkqualitäten: Weichbranntkalk (1000°C), Mittelbranntkalk (1150°C), Hartbranntkalk (1300°C)):
CaCO3 → CaO + CO2
Sowohl bei Luftkalken als auch bei Hydraulischen Kalken folgt auf die Mahlung des Branntkalks das sogenannte „Löschen“.
CaO + H2O → Ca(OH)2
Branntkalk reagiert mit Wasser schnell und stark exotherm, d. h. mit großer Wärmefreisetzung auf Temperaturen von > 100°C. Erst der gelöschte Kalk wird zu Produkten wie Mörteln, Putzen etc. weiterverarbeitet.
Umweltindikatoren / Herstellung
Einheitliche Werte zu Umweltindikatoren (z.B. Primärenergieaufwand, Treibhauspotential) von Bauprodukten liefert die Online-Datenbank ÖKOBAUDAT des Informationsportals Nachhaltiges Bauen. Die Plattform ÖKOBAUDAT stellt Umweltprofile bereit, die als erforderliche Datengrundlage für die Ökobilanzierung (Lebenszyklusanalyse) von Gebäuden eingesetzt werden.
In der Herstellung von Bauprodukten ist ein großer Anteil der verursachten Umweltbelastungen auf den Verbrauch von nicht erneuerbaren Energieträgern zurückzuführen. Der in den Datensätzen geführte "kumulierte Primärenergieaufwand nicht erneuerbar" (Graue Energie, PENRT) ist daher ein wichtiger Umweltindikator für den Ressourcenverbrauch und i.d.R. gleichgerichtet mit dem Treibhauspotential (GWP), einem wichtigen Indikator der Umwelt(aus)wirkungen.
Für Bauprodukte gibt es Herstellungs- und End-of-Live-Datensätze in der ÖKOBAUDAT. Aus dem Bereich der Grundstoffe/Ausgangsstoffe findet man dort nur für direkt als Bauprodukte einsetzbare Materialien entsprechende Datensätze wie z.B. für Bindemittel (Gips, Zement, Kalk usw.) oder Zuschläge (Gesteinskörnungen). Datensätze zu Kunststoffen als Ausgangsstoffe findet man dort nicht.
→ Datenbank der ÖKOBAUDAT
Energieaufwand
Der thermische Energieverbrauch beim Brennen des Kalksteins hängt von den Brennaggregaten ab. Bei Schachtöfen liegt der Energieverbrauch bei 3.400 – 7.000 MJ/t Kalk, beim Langdrehrohrofen bei 6.000–9.200 MJ/t Kalk und beim Drehrohrofen mit Vorwärmer etwas niedriger bei 5.100–7.800 MJ/t Kalk.
Charakteristische Emissionen
Bei der Herstellung fällt je nach technischer Ausrüstung des Werkes neben Emissionen von Staub und gasförmigen Schadstoffen auch CO2 an, das beim Brennen durch die Zersetzung des Kalksteins entsteht. Abluft- und Abgasmengen müssen gereinigt werden, ehe sie in die Atmosphäre gelangen.
Grenzwerte nach TA-Luft
|
staubförmige Emissionen |
0,15 g/m³ (Gesamtmassenstrom < 0,5 kg/h) |
|
Stickstoffoxide |
1,5 - 1,8 g/m³ (abhängig von der Ofenart) |
Maßnahmen Gesundheitsschutz
Es sollte persönliche Schutzausrüstung (Augen-, Atem- und Gehörschutz) getragen werden.
Maßnahmen Umweltschutz
Zum Schutz der Umwelt vor erhöhter Temperatur und Staubbelastung werden die Brenn- und Mahlanlagen eingehaust.
Transport
Die Kalkwerke liegen in unmittelbarer Umgebung der Abbaustätten. Dies bedingt kurze Transportwege. Des Weiteren gibt es in Deutschland noch ausreichend Kalkvorkommen, wodurch Kalkprodukte nicht importiert werden müssten.
Quellen
Umweltbundesamt: Stand der Technik zur Kalk-, Gips- und Magnesiaherstellung – Beschreibung von Anlagen in Österreich, Szednyj, I.; Branhuber, D.; 2007
Verarbeitung
Arbeitshygienische Risiken
Allgemeines
Gesundheitsgefahren gehen nach heutigem Kenntnisstand überwiegend von der stark basischen Lösung aus, die sich beim Anmachen des Kalkes mit Wasser bildet (pH-Wert ca. 12,5) und Verätzungen verursachen kann. →Calciumoxid, Calciumhydroxid
Persönliche Schutzausrüstung (z.B. Handschuhe, Schutzbrille) ist zu tragen!
AGW-Werte
MAK (Wert) Calciumoxid/Calciumhydroxid: 5 mg/m³ (gemessen in der einatembaren Fraktion)
REACH / CLP - Informationspflicht zu SVHC
Flüssige, pastöse, pulvrige Bauprodukte oder deren Ausgangsstoffe (z.B. Dichtmassen, Klebstoffe, Beschichtungen, Farben, Mörtel + Estriche, Schüttungen, Frischbeton, Betonzusatzmittel, Bindemittel, Kunststoffe usw.) werden als Gemisch eingestuft.
Die europäische Chemikalienverordnung REACH unterscheidet Produkte in Stoffe, Gemische und Erzeugnisse. Zur Einstufung, Kennzeichnung und Verpackung von Stoffen und Gemischen, dient die CLP-Verordnung (Verordnung über die Einstufung, Kennzeichnung und Verpackung von Stoffen und Gemischen), um ein hohes Schutzniveau für die menschliche Gesundheit und die Umwelt zu gewährleisten.
Wird ein Produkt als Stoff oder Gemisch eingestuft, ist für Informationen zu Gefahrstoffen und Einstufungen nach CLP ein Sicherheitsdatenblatt (SDB) erforderlich.
Produkt bezogene Informationen gemäß CLP-Verordnung (z.B. Nachweis gefährliche Stoffe, Nachweis besonders besorgniserregender Stoffe SVHC >= 0,1 Gew.-%) müssen hierfür in den Sicherheitsdatenblättern (SDB) der jeweiligen Produkte ausgewiesen sein.
Einstufungen und Gesundheitsgefahren nach GISBAU
Für Kalk liegt keine Einstufung nach GISBAU in WINGIS online vor.
Für Calciumoxid und Calciumhydroxid werden folgende Angaben in WINGIS-online gemacht:
„Einatmen oder Verschlucken kann zu Gesundheitsschäden führen. Verursacht Verätzungen, d. h. schädigt Atemwege, Augen, Haut und Verdauungswege bis zur Zerstörung. Vorübergehende Beschwerden wie Husten, Übelkeit, Kopfschmerzen können auftreten. Kann Gesundheitsstörungen wie Lungenschaden, Nasenscheidewanddurchlöcherung verursachen.“
Emissionen
Kalk reagiert mit unedlen Metallen und z. B. Aluminium in Gegenwart von Wasser unter Entwicklung von gasförmigem Wasserstoff.
Umweltrelevante Informationen
Bei der Verarbeitung von Kalkbindern wird Energie beim Mischen zu einem verarbeitbaren Putz oder Mörtel verbraucht. Die Energiemenge ist abhängig von den verwendeten Mischaggregaten, ist aber im Vergleich zur Energie die bei der Herstellung aufgewendet werden muss gering.
Kalk sollte nicht unkontrolliert in Kanalisation und Wasser gelangen, da der pH-Anstieg zu einer Gefährdung der Wasserorganismen führen kann.
Nutzung
Umwelt- und Gesundheitsrisiken Neuzustand
Sie befinden sich in einer WECOBIS-Grundstoffgruppe. Hierbei handelt es sich um Ausgangsstoffe für verschiedene Bauproduktgruppen. Informationen zum Verhalten in der Nutzungs- oder Nachnutzungsphase findet man deshalb ggf. in zugeordneten Bauproduktgruppen.
→ siehe Auflistung rechter Navigationsbalken
Umwelt- und Gesundheitsrisiken bei bestimmungsgemäßer Nutzung
Bei bestimmungsgemäßer Nutzung kann nach heutigem Kenntnisstand davon ausgegangen werden, dass bei Kalkputzen, -mörteln, -farben etc. keine Emissionen oder Schadstoffe freigesetzt werden.
Umwelt- und Gesundheitsrisiken im Schadensfall
Brandfall
Kalk ist nicht brennbar. Im Brandfall kann es aber, wenn Temperaturen über 1000°C erreicht werden, zur Zersetzung des Kalkbindemittels in Mörteln und Putzen kommen. In diesem Fall könnte es bei einer Nasslöschung zur Bildung stark ätzender Lauge kommen, deshalb wird eine Trockenlöschung empfohlen.
Wassereinwirkung
Bei Wassereinwirkung können eingetragene Salze dazu führen, dass bei Kalkputzen oder –mörteln zu einem späteren Zeitpunkt ein Schaden aufgrund ausblühender Salze auftritt. Ein Umwelt- oder Gesundheitsrisiko besteht aber nicht.
Nachnutzung
Sie befinden sich in einer WECOBIS-Grundstoffgruppe. Hierbei handelt es sich um Ausgangsstoffe für verschiedene Bauproduktgruppen. Informationen zum Verhalten in der Nutzungs- oder Nachnutzungsphase findet man deshalb ggf. in zugeordneten Bauproduktgruppen.
→ siehe Auflistung rechter Navigationsbalken
Umwelt- und Gesundheitsrisiko Rückbau
Beim Rückbau von Kalkprodukten kann es zu Staubentwicklung kommen.
Wiederverwendung
Da verwendeter Kalk bereits abgebunden ist und im Putz oder Mörtel einen Verbund mit anderen Stoffen eingegangen ist, kann er nicht einfach wiederverwendet werden.
Stoffliche Verwertung
Theoretisch ist die geschlossene Kreislaufführung von Kalkprodukten, wie Mörteln oder Putzen möglich; dies scheitert jedoch an den Verbundmaterialien bzw. an der aufwendigen Trennung des Putzes/Mörtels vom Untergrund.
Beseitigung / Verhalten auf der Deponie
Eine Deponierbarkeit von Kalkprodukten ist problemlos möglich bei ausschließlich mineralischen Zuschlägen.
EAK-Abfallschlüssel
Ausgehärtete Produktreste können als Bauschutt aufbereitet und wiederverwertet werden.
| 17 01 01 | Beton (Bau- und Abbruchabfälle) |
| 17 07 01 | gemischte Bau- und Abbruchabfälle |
Nicht ausgehärtete Materialien müssen als mineralische Schlämme entsorgt werden.
| 0 13 04 | Abfälle aus der Kalzinierung und Hydratisierung von Branntkalk |

